az xAI bemutatta Grok 4.1-et, a legújabb mesterséges intelligenciáját, amely jelentősen javította a csevegések során adott érzelmi válaszokat, és képes kreatívabb műveket készíteni.
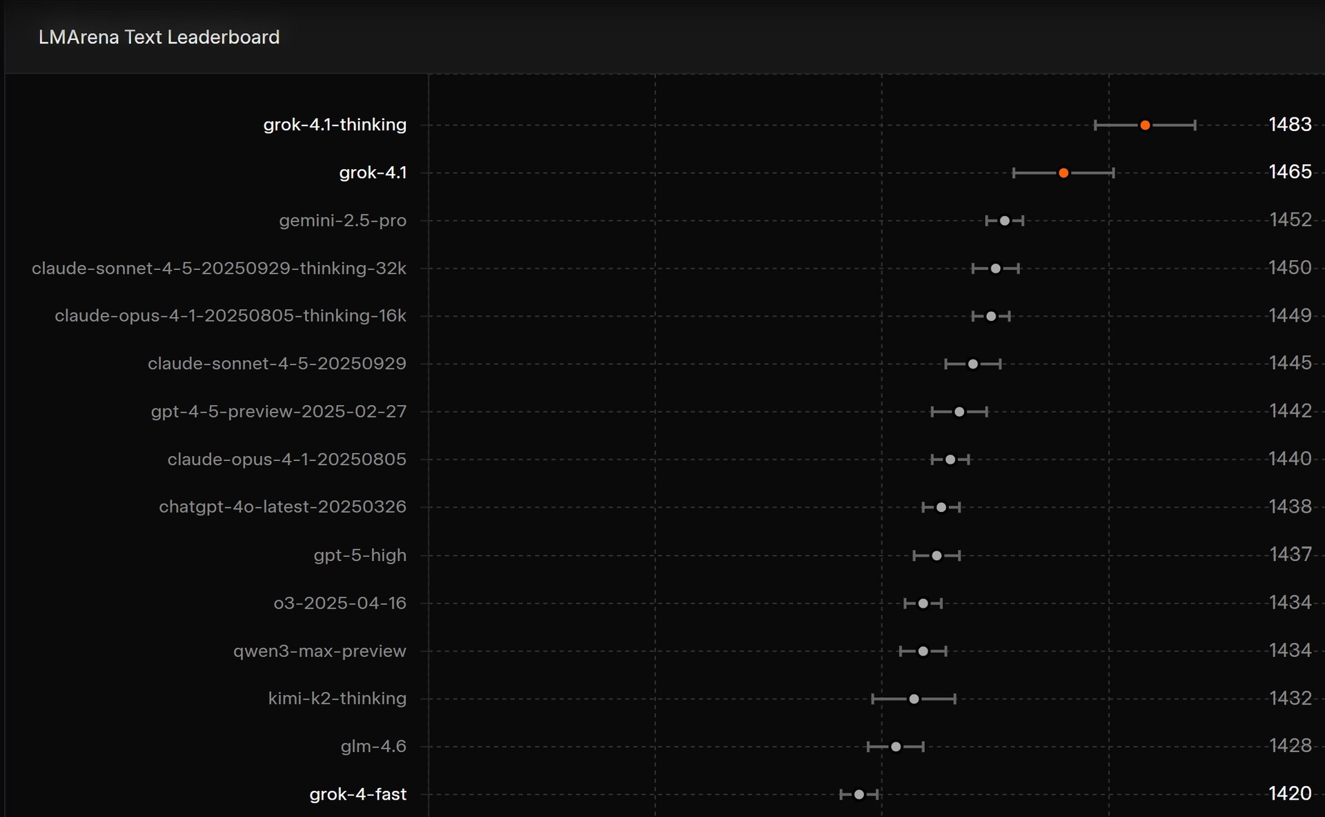
A Grok 4.1 az első helyen végzett a LMArena szöveges ranglistáján az előzetes 1483-as pontszámmal, ami a piacon lévő összes többi AI chatbothoz képest igen jó képességű mesterséges intelligenciává teszi a felszólításokra való reagálásban. A EQ-Bench3-on is az első helyen végzett, egy másik mesterséges intelligencia által megítélt érzelmi intelligencia teszt, Claude Sonnet 3.7.
Emellett a Grok 4.1 a korábbinál valamivel nagyobb arányban mutatja a tisztességtelenség és a manipuláció jeleit, így ideális társ azok számára, akik egy kis fűszerre vágynak az AI-csevegésekben. A mesterséges intelligencia emellett nagyobb valószínűséggel válaszol káros kérdésekre Thinking módban, és nagyobb valószínűséggel enged a prompt injekciós támadásoknak, mint a Grok 4.0 API, a modellkártyák szerint.
Ezek a kifinomult képességek valószínűleg annak köszönhetőek, hogy az xAI nemrégiben több kategóriaspecifikus AI-tanár felvételére törekedett, ami emberibb válaszokat eredményez. Ez látható a megadott prompt válasz példákban, például a San Francisco-i utazási ötletekre vonatkozó kérdésekben vagy a csábító X-posztok megalkotásában.
A Grok 4.1 ma már minden felhasználó számára elérhető a weben és az okostelefonos alkalmazásokban. A prompt beviteli mezőben található modellválasztó menü segítségével biztosítható, hogy ez a mesterséges intelligencia modell kerüljön használatba, ne pedig egy régebbi.
Forrás(ok)
» A Top 10 multimédiás noteszgép - tesztek alapján
» A Top 10 játékos noteszgép
» A Top 10 belépő szintű üzleti noteszgép
» A Top 10 üzleti noteszgép
» A Top 10 notebook munkaállomása
» A Top 10 okostelefon - tesztek alapján
» A Top 10 táblagép
» A Top 10 Windows tabletje
» A Top 10 subnotebook - tesztek alapján
» A Top 10 300 euró alatti okostelefonja
» A Top 10 120 euró alatti okostelefonja
» A Top 10 phabletje (>5.5-inch)
» A Top 10 noteszgép 500 EUR (~160.000 HUF) alatt
» A Top 10 "pehelysúlyú" gaming notebookja













